智芯数字(深圳)科技有限公司
首页
企业简介
产品大全
联系我们
企业信息
访客留言
产品大全
Product
寒武纪科技重拳出击 设立亿元子公司,深耕集成电路芯片设计及服务
为芯片行业献力 集成电路布图设计申请全流程展示与设计服务解析
RT3070L 一体化集成电路解决方案与配套服务
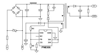
PN8366 高效5V/1.2A LED驱动电源IC芯片的设计与服务解析
行研参考集成电路之led驱动芯片设计行业研究
通信集成电路芯片物理设计难点及解决方案
中国芯片设计新星崛起 核心技术驱动,年入11亿并跻身全球第二
如若转载,请注明出处:http://www.smartstarshope.com/product/list-2.html
第一页
上一页
1
2